Ports/Packages Schematic Diagram
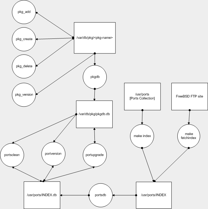
This diagram is an attempt to assist the understanding of the relationships between the ports and package tools, and their support files.
This diagram is an attempt to assist the understanding of the relationships between the ports and package tools, and their support files.